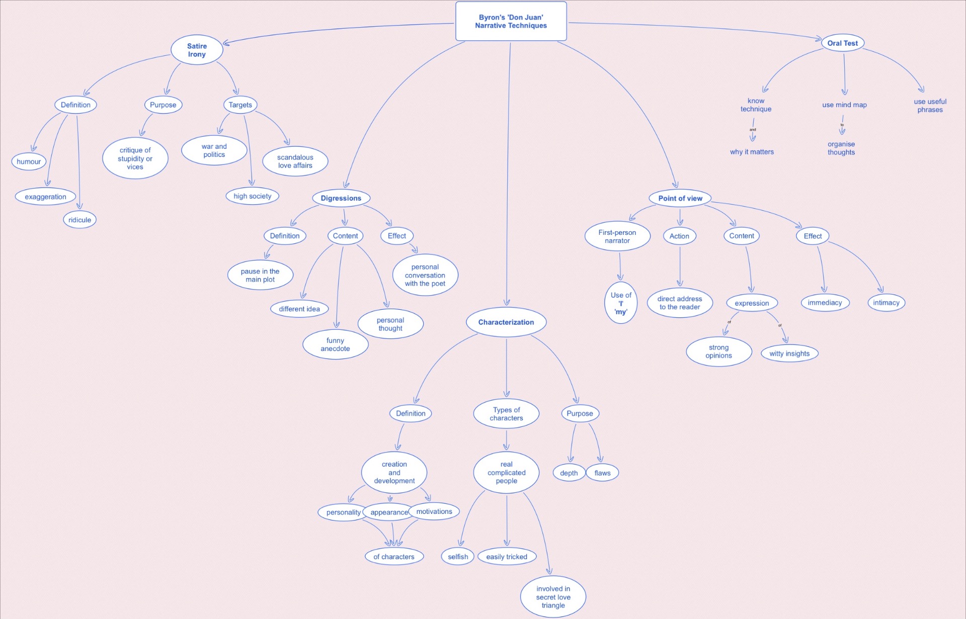
Don Juan
Narrative Techniques
Mind Map and Useful Phrases
Useful Phrases
To discuss the technique of satire.
[Byron]'s sharpest tools are [satire and irony].
To explain or give an example of digression.
Next, you'll notice [Byron]'s brilliant use of [digression].
To discuss how characters are developed.
Another key technique is the poet's [detailed characterization].
To analyze the effect of the first-person perspective.
The poem has a [first-person] point of view.
Unscramble the Useful Phrases
Step 1 – Unscramble the Sentences
Sentence 1:
sharpest
Byron’s
irony
satire
are
tools
and
Sentence 2:
you’ll
Byron’s
brilliant
notice
digression
of
use
next
Sentence 3:
poet’s
another
detailed
is
key
characterization
technique
the
Sentence 4:
first-person
has
poem
the
of
view
point
a
Step 2 – Re-elaborate and Submit to Your Teacher
Choose one of the phrases you’ve unscrambled and re-elaborate it in your own words. Use the hints below to guide your rephrasing.
Hints for Re-elaboration:
- Use synonyms for key words (e.g., “sharpest tools” → “most effective devices”).
- Change the sentence structure while keeping the same meaning.
- Add a short explanation of what the phrase means in context.
- Try to make it sound like your own analytical voice.
