The Picture of Dorian Gray
The MAP LINK SPEAK method is a three-step speaking technique that turns a literary mind map into three minutes of uninterrupted spoken analysis.
How to Use This Page: The MAP LINK SPEAK Method
Step 1 — MAP Visualise the four key branches of the mind map: Title, Genre, Structure and Plot, and Setting. Move through the map from left to right. Each branch is one section of your spoken presentation.
Step 2 — LINK Use the To-Be Engine to turn each node into a sentence. A node is a label. The verb to be turns that label into a grammatically correct sentence. Add linking phrases such as Turning first to, Moving on to, and In other words to connect your ideas logically.
Step 3 — SPEAK Present your analysis for three or more minutes without notes or hesitation. When you feel ready, upgrade one verb at a time using the Useful Phrases Sheet available for free below.
The video goes live on 25 March 2026 on our YouTube channel.
Mind Maps
Title, Genre, and Setting
The following mind maps help learners visually connect key story elements so they can better understand how a text works. By breaking down the title, genre and setting into clear branches and sub ideas, students can see patterns, make predictions and organise their thinking. The colourful diagrams support different learning styles, encourage discussion and provide a quick reference that makes complex concepts easier to understand, remember and apply when analysing literary works.
Comprehensive Colour-Coded Mind Map Analysing Four Literary Elements.
A comprehensive, fully completed mind map for The Picture of Dorian Gray, integrating all branches including Title, Genre, Structure, Plot, and Setting into a single, detailed literary analysis.
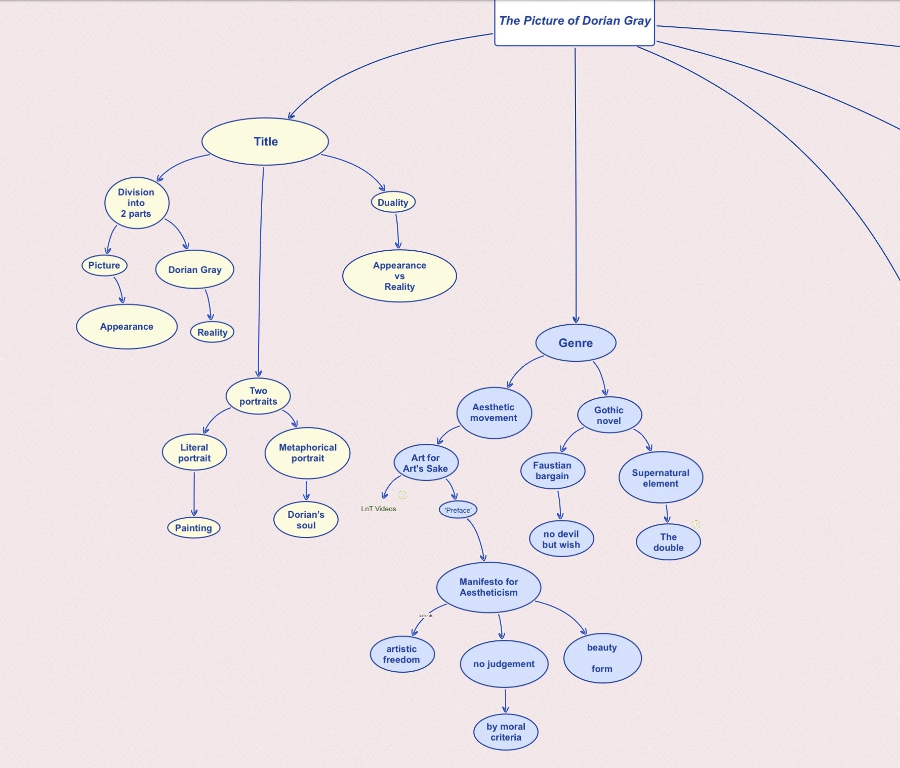
Detailed Mind Map of "The Picture of Dorian Gray"'s Title and Genre
A close-up of the left-hand branches. It analyses the duality within the title (the physical painting vs. the soul) and explores genre elements like the Aesthetic movement and the Faustian bargain.
Detailed mind map of "The Picture of Dorian Gray"'s Setting
A zoomed-in, detailed view of the "Setting" branch. It breaks down the Victorian context, narrative time (including the 18-year jump), and the symbolic contrast between the West End and East End.
The entire map with reduced detail. It shows the primary connections and top-level sub-points, making it easier to see the overall organisational "skeleton" of the analysis.
Detailed Mind Map of "The Picture of Dorian Gray"'s Structure and Plot.
A focused view of the central branche. It highlights the transition from magazine to book, the symmetrical three-part structure, and the chronological progression of the plot.
A mind map layout for The Picture of Dorian Gray with main headings for Title, Genre, Structure/Plot, and Setting, featuring numerous empty bubbles for study and completion.
Word List
The following word list was made with our Interactive Word List. Feel free to fill it out with other words, definitions and useful expressions.
INTERACTIVE WORD LIST |
||
Words |
Meanings |
Traslations |
| branch | a main section of a mind map representing one key topic or literary element | |
| node | a single bubble or label on a mind map containing one concept or idea | |
| label | a short word or phrase used to name a concept on a mind map | |
| duality | the quality of having two contrasting or opposite aspects at the same time | |
| portrait | a painting, drawing, or photograph of a person, especially of their face | |
| thesis | a central argument or claim that a text sets out to develop and prove | |
| aesthetic movement | a late 19th-century artistic movement that believed beauty and form matter more than moral content | |
| art for art's sake | the principle that art has no obligation to serve a moral or social purpose | |
| manifesto | a written declaration of the principles and beliefs behind a work or movement | |
| criteria | the standards used to judge, evaluate, or assess something | |
| Gothic novel | a literary tradition combining horror, mystery, the supernatural, and psychological darkness | |
| Faustian bargain | a deal in which a person sacrifices their moral values or soul in exchange for worldly gain | |
| doppelgänger | a double or mirror image of a person; in literature, the figure of the split self | |
| motif | a recurring image, symbol, or idea that carries meaning throughout a literary work | |
| compression | the technique of condensing a long period of time into a short section of text | |
| ellipsis | a narrative technique in which a period of time is skipped or left out entirely | |
| bridge | in narrative structure, a section that connects two larger parts of a story | |
| hedonistic | relating to the belief that pleasure is the most important thing in life and should be actively pursued | |
| Victorian compromise | the unspoken social understanding that public image matters more than private reality | |
| narrative time | the way a story manages and presents the passage of time | |
Useful Expressions |
||
|
USEFUL PHRASE 1 REVEAL
Literature example: Instead of saying the portrait is his mirror, say the portrait reveals his inner reality. Everyday English example: Instead of saying her face is a sign of her feelings, say her face reveals how she truly feels. USEFUL PHRASE 2 HAVE A HEAVY INFLUENCE ON Literature example: Instead of saying Lord Henry's philosophy is the start of the novel's central event, say Lord Henry's philosophy has a heavy influence on Dorian. Everyday English example: Instead of saying social media is the start of many problems for teenagers, say social media has a heavy influence on the way teenagers see themselves. USEFUL PHRASE 3 STAND FOR Literature example: Instead of saying the West End is the location of wealth and respectability, say the West End stands for wealth and respectability. Everyday English example: Instead of saying a white coat is a sign of the medical profession, say a white coat stands for authority and trust. USEFUL PHRASE 4 BECOME Literature example: Instead of saying the East End is where the mask is off, say the East End becomes the place where the mask is off. Everyday English example: Instead of saying the kitchen is where the family is together, say the kitchen becomes the place where the family is truly itself. |
||
Grammar | ||
|
RELATIVE CLAUSES WITH WHICH, WHO, AND WHERE
Relative clauses allow you to expand a node into a full analytical sentence without losing control of the grammar. Non-defining relative clauses add extra information and are separated by commas. The literal portrait, which is the painting created by Basil Hallward, is eventually hidden. Defining relative clauses identify which specific thing or person is being discussed. The locked room is the one place where the truth is stored. Practise building one relative clause per branch. It immediately raises the analytical level of your spoken English. |
||
Frequently Asked Questions
What is the MAP LINK SPEAK method? The MAP LINK SPEAK method is a three-step speaking technique developed by Literature No Trouble. It teaches B1 and B2 English learners to turn a visual mind map into three minutes of uninterrupted spoken analysis without notes.
What is the To-Be Engine? The To-Be Engine is the technique of building spoken sentences using the verb to be. A node is a label. The verb to be turns that label into a grammatically correct analytical sentence.
How do I speak about The Picture of Dorian Gray for 3 minutes without notes? Follow the MAP LINK SPEAK method. Memorise the four branches of the mind map, turn each node into a sentence using the verb to be, connect your sentences with linking phrases, and upgrade your vocabulary one verb at a time using the Useful Phrases Sheet.
What is the Victorian compromise in The Picture of Dorian Gray? The Victorian compromise is the unspoken social understanding that public image matters more than private reality. Wilde uses it as the moral framework of the novel. Dorian performs respectability in the West End while hiding his corruption in the locked upstairs room and the East End opium dens.
Why is Chapter 11 called a bridge? Chapter 11 connects the two larger narrative sections of the novel. Approximately eighteen years are compressed into a single chapter, showing the passage of time during which Dorian's soul is in continuous decay.
What is the difference between the West End and the East End in The Picture of Dorian Gray? The West End stands for wealth, respectability, and public performance. The East End becomes the place where the mask is off. Together they map the Victorian compromise onto physical geography.
Is this lesson suitable for liceo students? Yes. This lesson was built specifically for liceo classico, liceo linguistico, and liceo scientifico students preparing to present a literary work in English during an oral exam.
Bibliography
Ellmann, Richard. Oscar Wilde. Hamish Hamilton, 1987.
Gagnier, Regenia. Idylls of the Marketplace: Oscar Wilde and the Victorian Public. Stanford University Press, 1986.
Holland, Merlin. Irish Peacock and Scarlet Marquess: The Real Trial of Oscar Wilde. Fourth Estate, 2003.
Punter, David. The Literature of Terror: A History of Gothic Fictions from 1765 to the Present Day. Volume 2: The Modern Gothic. 2nd ed., Routledge, 1996.
Wilde, Oscar. The Picture of Dorian Gray. Ward, Lock and Company, 1891.
© Literature ... no Trouble · Ms. Anna-Maria Bellomo · All rights reserved. Content may not be reproduced without permission.






